送受信切換回路

TGeS LAB ではメカニカルなリレーを使用せず、コイル、コンデンサおよびダイオードのパッシブな素子を組み合わせたユニークな送受信切換回路を開発しました。
この回路は、TG-40でも採用しているもので、回路的にはチョークコイルで高電力を阻止したうえ、ダイオードで約±0.8Vにクランプするダイオードクランプ方式と呼べるものですが、送受信切換と言うよりも送信時にプッシュプルアンプ側と受信バッファアンプ側を分離するように働く回路です。
この回路は、高速で動作するため、フルブレークインにも対応します。

bs-720_decouple_inputE級プッシュプルアンプ入力側
bs-720_decouple_outputE級プッシュプルアンプ出力側

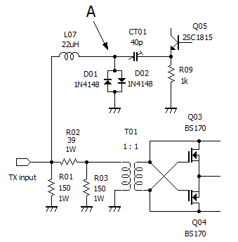
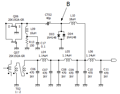
送信時、L07とL10がチョークコイルとして働き、D01, D02 および D03, D04 でA点、B点がダイオードの順方向電圧約0.8Vにクランプされます。

下図は送信時のA点とB点の波形です。
±0.8Vにクランプされているので送信電力から受信バッファアンプが保護されます。

d01_d02_clamp  送信時のA点波形

d03_d04_clamp  送信時のB点波形


受信時は、信号レベルがダイオードの順方向電圧0.8Vより低いので D01, D02, D03, D04 がオンすることは無く、L07 のインダクタンスは CT01で、L10 のインダクタンスは、CT02 でそれぞれキャンセルされ(直列共振回路)、受信バッファアンプの動作に影響を与えません。


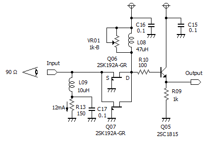
受信バッファアンプ

L07とCT01およびL10とCT02による直列共振回路同士を分離する目的で受信バッファとしてゲート接地アンプ(GG-AMP)を挿入してます。
このバッファアンプは、ゲインを得るのが目的ではありませんので、電圧ゲインは半固定ボリューム VR01 が MAX 位置でも2.5倍程度に抑えてあります。
また、回路は50Ωのアンテナに接続されるため、入力インピーダンスが低く、強電界でも飽和しにくいように2SK192Aのゲート接地アンプをパラで使用しています。

gg-amp受信バッファとして使用しているゲート接地アンプ

このゲート接地アンプでは、Q06, Q07 の合計のドレイン電流Idが12mAとなるようにR13でゲートをバイアスしていますので、Q06, Q07 それぞれには6mAのドレイン電流が流れています。
2SK192A-GR の仕様書によるとドレイン電流Idが6mAのときの相互コンダクタンスgm(Idss=12mA)は、 約5.6mS(ミリシーメンス)です。
(注:|Yfs| は順方向伝達アドミタンスのことで gm と同義)
gg-amp2SK192Aの Id 対 gm 特性 (2SK192A仕様書から引用)

従って、ソースのインピーダンスは、相互コンダクタンスの逆数なので 1/5.6mS = 180Ωとなります。
Q06, Q07 それぞれが180ΩなのでInputから見たこのゲート接地アンプ(GG-AMP)の入力インピーダンスは、180Ωがパラ接続で約90Ωとなります。


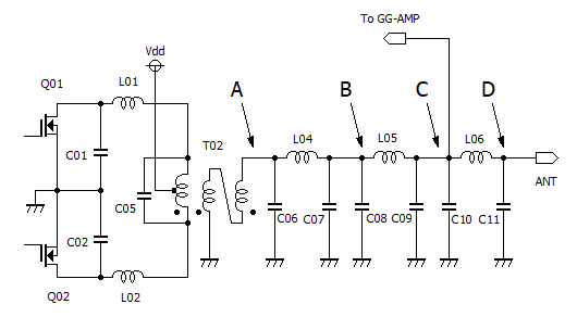
ゲート接地アンプへの受信信号の入力は、LPFの2段目と3段目の接続点、つまりL05とL06の接続点から取り出しています。

gg-amp受信信号はL05とL06の接続点から取り出している

受信時、E級プッシュプルアンプのQ01,Q02はOFFしているのでT02はハイインピーダンスとなります。(A点)
LPFはインピーダンスが50Ωよりミスマッチしているとき、丁度1/4λの同軸ケーブルと同じようにインピーダンスが反転し、このときB点はローインピーダンス、C点はハイインピーダンス、そしてD点はローインピーダンスとなります。

従って、D点にゲート接地アンプ(GG-AMP)の入力を接続するとローインピーダンスのところに更にGG-AMPの90Ωが接続されて、ますますローインピーダンスとなり、受信レベルが下がってしまいます。
このような理由からゲート接地アンプ(GG-AMP)の入力は、ハイインピーダンスのC点から取り出すようにしています。