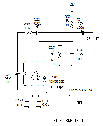
TG-40 AF アンプ回路
AF アンプ回路は、定番の IC "386" を使用していますが、電源 ON 時のボツ音の低減と受信時のシャーというヒス音の低減を図ったユニークな回路方式となっています。
TG-40 の AF アンプ部
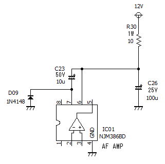
電源 ON 時のボツ音低減回路
AF アンプ IC NJM386 は、電源 ON 時に”ボツッ”という不快な音がスピーカーから出力されるため、これを低減する回路を追加しています。
下図の C23 により、電源 ON 時に IC の #7 ピンに Vcc に近い電圧が一瞬印可されるため IC 内部のバイアスが殺されてボツ音をミュートします。
D09 は、電源OFF時に C23 にチャージされている電荷で #7 ピンが負になるのを防ぎ、 IC を破壊から守る目的で挿入しています。
(D09 により #7 ピンは、-0.6V でクランプされ、過大な負電圧は印可されません)
ヒス音低減回路
AF アンプ IC NJM386 は、シャーというヒス音が比較的大きい IC です。
TG-40 では、このヒス音を低減するため、高域に NFB をかけて高域の周波数特性を落とし、シャー音の低減を図っています。

回路中の R32 と C22 が NFB をかけている部分です。さらに AF 入力の #3 ピン C21 により SA612A からの BFO 出力に対しても高域の低減を図っています。
AF アンプの周波数特性を下図に示します。
NFB と C21 により、500Hz 付近にピークを持つオーディオフィルターのような周波数特性となっています。
これにより、気になるヒス音は、ほぼ聞こえないレベルにまで低減できています。
ただし、NFB をかけることにより、高域の位相余裕がなくなっており、この回路は発振しやすい状態となっています。
この回路で C21 が無いと必ず発振します。C21 は前段の SA612A からの高域ノイズを落とすとともに発振の防止の働きをしています。
なお、R32 を 3.3kΩ → 10kΩ に変更して NFB の量を減らすと回路は安定の方向となり発振しにくくなりますが、ヒス音が少し発生してしまいます。
下図は、R32 を 10kΩ としたときの周波数特性です。10kHz 付近の f 特が 6dB 程度上がっていますのでその分、ヒス音も大きくなります。
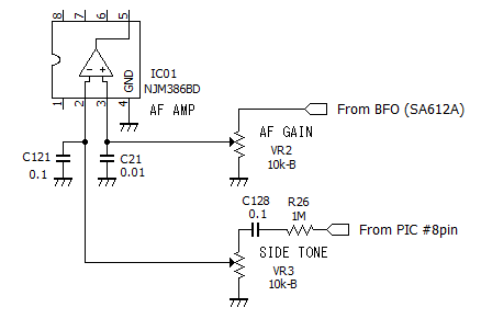
サイドトーン
サイドトーンは、プログラムで生成しています。
キーダウンして送信状態となると PIC マイコン の #8ピン (SIDE) から 800Hz の矩形波が出力されます。
この矩形波は、R26, VR3, C121 で波形をなまらせて高調波を低減させてから NJM386 の #2ピンへ入力しています。

サイドトーンの音量は、受信音量の VR2 とは別に調整できるので、フルブレークイン動作において便利な機能です。