TG-40 IF アンプ

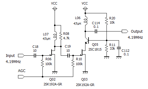
TG-40 の IF アンプは、 2SK192A-GR 2段 (Q02, Q03) と 2SC1815-GR 1段 (Q05) の、合計3段の増幅回路となっており、段間にはタンク回路(並列共振回路)を設けず、広帯域なアンプとして設計しています。
タンク回路を設けないことで調整レスを実現しているのが、他にはあまり例の無い  TG-40 のユニークな回路方式です。
if-amp
Q02, Q03 は、J-FET ですが、ゲインを稼ぐためソース抵抗を設けず、ゼロバイアスで使用しています。
J-FET は、入力が 0.6V を超えなければゼロバイアスでも使用可能で、ドレイン電流 Id が最大になるのでゲインが最も大きくなります。
(ゲート入力信号が 0.6V を超えるとゲートの PN 接合がオンしてゲート電流が流れてしまうので NG です)

Q03 と Q05 はカスコード接続となっており、Q03 ドレインのミラー効果をキャンセルしてゲインの低下を防ぎます。
Q03 は、ソース接地回路、 Q05 はベース接地回路として動作しており、Q03 のドレインにはインピーダンスの低い Q05 のエミッタが接続されているので、Q03 のドレインには、信号の電圧がほとんど現れず、ミラー効果がキャンセルされます。

L07 と L06 は、それぞれ Q02 と Q05 に負荷インピーダンスを与えていますが、積極的に共振点を設けていないので広帯域で次段に信号を伝えます。
ただ、L07, L06 はマイクロインダクタを使用しており、11MHz 付近で自己共振します。

47uh_self-resonance マイクロインダクタ 47uH は 11MHz 付近で自己共振する


さらに基板の浮遊容量やドレイン・コレクタの容量などの影響を受けて L07, L06 は、6MHz 付近で共振点を持つようになります。
したがって TG-40 の IF アンプはブロードではありますが、 6MHz 付近にピークを持つ周波数特性となっています。
また、IF 周波数 4.19MHz でのゲインは、30dB 程度です。

if-amp_freq_response
                                  TG-40 IF アンプ周波数特性
   IF アンプ の AGC 特性
AGC は、Q02, Q03 のゲートにかけています。
Q02, Q03 は N チャンネルの J-FET なのでゲートにかける AGC 電圧は、負の電圧です。

負の電圧を得るために PIC マイコンから出力される 2MHz の矩形波をマイナス方向に整流して、約 -2.5V の負電圧としています。
D04 (赤色 LED)、D05, D06 は、ダイオードの順方向電圧を利用して整流出力を約 -2.5V に安定化するために実装しており、ツェナーダイオードと同じような働きをします。
ダイオードに流れる電流は、80uA 程度なので、赤色 LED (D04) は、ごくわずかしか発光しません。
charge-pump


AGC は 2SK192A-GR 2段にかけていますが、2段では大きなダイナミックレンジは得られず、 0V ~ -2.4V の AGC 動作範囲で 30dB 程度の抑圧しか得られません。

if-amp_agc
そのため、TG-40 では S9 ~ S9+30dB の強力な受信信号に対して AGC が動作するように設定しており、S8 以下の信号に対しては AGC 電圧は発生しません。従って、AGC 電圧でSメーターを振らせることは出来ません。

下図は、AGC 電圧と AF 出力の関係をグラフにしたものです。(AF ボリューム MAX の状態での特性)
AGC は アンテナ端子での受信レベル -73dBm (S9 相当)から効き始め、-43dBm (S9+30dBm 相当) で飽和しています。
AF 出力は、-73dBm 以下では受信レベルに応じて変化しますが、-73dBm を超えると AGC の作用でレベルが一定となっています。
なお、-43dBm を超えると AGC が飽和しますが、AF 出力も同時に飽和するので AF 波形は歪みますが、出力は一定となっています。

agc_characterristic
このように TG-40 の AGC は S9 以上の強力な局によりスピーカーから耳をつんざくような過大な音が出てしまわないようにする回路です。
一方、S8 以下の信号に対してはスピーカの音量が受信信号レベルに応じて変化するので、耳Sでレポートを送る際には、逆にメリットとも言えます。
    AGC の過渡応答
SSB に比べ CW の信号は、ゼロから急に立上るので AGC を追従させるのが難しい信号と言えます。
下図に -63dBm (S9+10dBm 相当) の信号を入力したときの TG-40 の AGC 応答を示します。

10p_10p_response CH1(黄): AGC 電圧   CH2(青): IF 出力
AGC 応答の遅れにより、信号の最初の部分で IF 出力が一瞬大きくなっています。
その後、AGC が効いて IF 出力が抑えられていますが、AGC が少し行き過ぎており、今度は IF 出力が一瞬小さくなったのち、AGC の行き過ぎが戻り、約 13 m秒後、IF 出力の振幅が安定しています。
ただし、一度信号を受信し始めると AGC の時定数により AGC 電圧が保持されるので、これ以降の信号の立上りは、正常に AGC が効いた状態で受信されます。
実際に S9 以上の強力な信号を耳で聞いてみると、信号の受信始めに少し「ピッ!」という感じの音になりますが、それほど気になるレベルではありません。一度受信を始めると以降は、AGC が効いた素直な受信音となります。

agc_detectAGC 検波回路

AGC 検波回路の R05 を小さくすると AGC の保持時間は長くなります (AGC Slow) が、AGC の行き過ぎ時間も長くなります。
R05 を大きくすると AGC の保持時間が短くなり(AGC Fast)、AGC 電圧の変動が大きくなって受信音量がフワフワと不安定な感じになります。

信号頭での AGC の応答性 (AGC アタック)は、Q02, Q03 のゲートの容量によって変化し、容量が大きいほど AGC アタックが遅れます。
そのため TG-40 では、 C18, C19 を 10pF としています。
if-amp

ちなみに下図に C18, C19 を 0.1uF としたときの AGC 応答を示します。
先に示した 10pF の場合と比べ、AGC 応答が遅くなって一瞬大きな IF 信号が出力されてしまいます。
AGC 電圧は即座に応答していますが、C18, C19 のチャージの引き抜きに時間がかかり、ゲートの応答が遅れているものと推定されます。

C18, C19  0.1uF の場合の AGC 応答
0.1u_0.1u_response CH1(黄): AGC 電圧   CH2(青): IF 出力


    IF ミュート
TG-40 は、フルブレークインなので、送信中に自分の送信出力で IF アンプの AGC が効いてしまって受信音が聞こえなくなることを防ぐため、送信中は IF アンプにミュートをかけています。
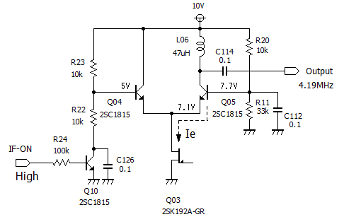
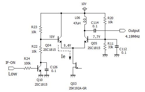
送信中 (キーダウン中) は、マイコンからの制御信号 IF-ON が Low となり、Q04 によって IF 出力が OFF します。

if-amp_mute1




IF ミュート回路の動作を説明します。

受信中、Q05 のエミッタは 7.1V となっています。このとき、IF-ON が High なので Q04 のベースは 5V になりますが、エミッタは 7.1V なので Q04 はベース・エミッタ間が逆バイアスされて動作が止まります。
したがって、受信中は Q04 が無いのと同じなので、Q05 が増幅動作を行い、IF 信号を増幅します。

                                      受信中
if-amp_mute2




送信中、IF-ON が Low なので Q04 のエミッタは 9.4V になります。このとき、Q05 のベースは 7.7V なので Q05 はベース・エミッタ間が逆バイアスされて動作が止まります。
したがって、送信中 FET Q03 には、Q04 のエミッタ電流が流れ込み、Q05 は動作が止まるので IF 出力が OFF となり、IF ミュートがかかります。

                                    送信中
if-amp_mute3



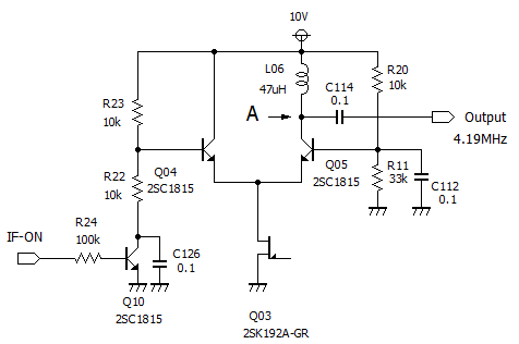
このミュート回路の良い点は、受信中も送信中も下図の A 点の DC 電位があまり変化しないことです。
(Q05 が OFF しているときでも A 点の電位はほぼ 10V)

ミュートをかけるときに DC 電位が変化するとその変化の微分成分が AF 段に伝わり、ブツブツといったクリック音として聞こえてしまいます。
TG-40 では、A 点の DC 電位をあまり変化させないことで、フルブレークイン時のクリック音の低減を図っています。
if-amp_mute4