TG-40 ミキサー回路

TG-40 の ミキサー回路は、IC DBM (ギルバートセル) の SA612A を使用しています。
sa612a IC DBM (ギルバートセル) SA612A
IC DBM は、小さな Lo 入力レベルで周波数変換が可能で、しかも周波数変換ゲインが得られるので回路の簡素化と省電流化が行えます。
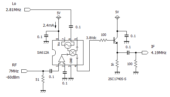
下図は RF に 7MHz -60dBm を入力し、2.81MHz Lo 入力レベルを可変させたときの 4.19MHz IF 変換ゲインの変化をグラフにしたものです。

測定回路
sa612a_conversion_gain sa612a_conversion_gain

Lo が 400mVpp 以上で 10dB 以上の変換ゲインが得られています。
ただ、Lo が大きくなると IF 出力のスプリアスも大きくなってきますので、Lo のレベルは 0.6Vpp 以下で使用する方が良いようです。

sa612a_sprius RF -60dBm, Lo 0.2 Vpp 時の IF 出力
sa612a_sprius RF -60dBm, Lo 0.4 Vpp 時の IF 出力
sa612a_sprius RF -60dBm, Lo 0.7 Vpp 時の IF 出力
sa612a_sprius RF -60dBm, Lo 1.5 Vpp 時の IF 出力
また、RF レベルが -35dBm を超えたあたりから IF 出力のスプリアスが徐々に増え始めます。
sa612a_sprius RF -35dBm, Lo 0.3 Vpp 時の IF 出力
sa612a_sprius RF -30dBm, Lo 0.3 Vpp 時の IF 出力
sa612a_sprius RF -20dBm, Lo 0.3 Vpp 時の IF 出力
Lo を矩形波で駆動するとスプリアスが増えます。Lo は出来るだけきれいなサイン波を入力するようにします。
sa612a_sprius RF -60dBm, Lo 0.3 Vpp サイン波入力時の IF 出力
sa612a_sprius RF -60dBm, Lo 0.3 Vpp 矩形波入力時の IF 出力