TG-40 受信部フロントエンド

受信部フロントエンドでは、アンテナの 50 Ω のインピーダンスをミキサー IC SA612A (IC100) の入力インピーダンス約 1.8 KΩ へ変換すると共に、送信部ファイナルからの送信出力が SA612A に直接印可されないよう RF スイッチの働きを持つコイル・コンデンサ・ダイオードからなる回路で構成されています。
tg-40_front_end
通常、インピーダンスを変換するにはトロイダルコアなどでRFトランスを製作し、インピーダンスの変換比が巻数比の二乗になることを利用してインピーダンスマッチングを行います。
50 Ω を1.8 kΩ へ変換するにはインピーダンス変換比 1:36 (巻数比 1:6) のトランスが必要となりますが、コアへの巻き線が面倒なうえ、トロイダルコアの採用は、コストアップにもなります。
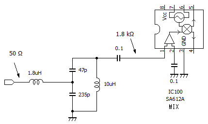
トランスを用いず、安価なマイクロインダクタを使用して調整レスとするのが TG-40 の設計方針なので、本キットではトランスの替わりにコンデンサを使用して、ノートン変換によるインピーダンス変換(昇圧)を行っています。

ノートン変換についての詳細は、こちらから コンデンサによるインピーダンス変換 (ノートンの容量変換)

nortonノートン変換によるインピーダンス変換 (昇圧回路)



上図の回路の 10uH は、47pF と 235pF の合成キャパシタンスを打ち消すために挿入しているので、受信周波数である 7MHz に共振させる必要がありますが、調整レスとするためにトリマーコンデンサは使用できず、固定値のコンデンサを使用しなければなりません。
また SA612A の入力ピンの内部容量も加算されるので、各諸元をトライアンドエラーで調整した結果、最終的な回路諸元は下図のようになりました。
10uH を 7MHz に共振させるため、コンデンサの容量を大きくしたことにより最終的なインピーダンス変換比は、1:61 になっています。
したがって SA612A の #1ピンのインピーダンス 1.8kΩ は、アンテナ端子から見ると約 30Ωに変換されます。
アンテナインピーダンス 50Ω に対して若干ミスマッチになっていますが、受信感度などには影響はありません。
norton最終的なインピーダンス変換部の諸元



このノートン変換回路は、並列共振回路を構成しているので、BPF 特性を示します。
下図は、実測した BPF 特性です。-6dB 帯域幅が約 1.7MHz の比較的ブロードな特性となっています。
また、回路の昇圧作用により、10dB 程度のゲイン(電圧ゲイン)が得られています。
f-response f-response_mag

送受信切換 RF スイッチ

L00, C00, C01 およびダイオードの部分で送受信切換の RF スイッチの働きをさせています。

L00 と C00//C01 は、ほぼ 7MHz に共振 (直列共振) しており、受信信号に対しては損失はありません。
また、受信信号は、ノートン変換による昇圧作用で 10dB 程度のゲイン(昇圧)が稼げます。
しかし一方で、このまま送信時の RF 1ワット出力が印可されると ミキサー IC SA612A に過大な電圧が印可されて破壊してしまいます。

そこで、L00 と C00//C01 の接続点にダイオード(D00, D01)を挿入しています。
こうすると送信出力によってダイオードがオンし、L00 と C00//C01 の接続点は±0.6V でクランプされ、SA612A に過大な電圧は印可されなくなります。
受信時の信号は、非常に微弱なのでダイオードがオンすることはなく、この部分は単なる直列共振回路となり、受信の 7MHz の信号は素通りします。
diode_clamp1
このように、±0.6V でクランプされた送信出力ですが、この後に続くノートン変換回路により、また昇圧されてしまうので、さらに SA612A の入力ピンの手前でダイオードクランプ (D11, D12)を追加しています。
diode_clamp2

ic100_#1pin 送信時の IC100 #1pin 波形

IC100 #1ピンは、IC 内部で 1.4V にバイアスされているので、送信出力電圧がダイオードにより 1.4V ± 0.6V にクランプされています。

以上のように TG-40 では、高速で送受信を切替える必要があるフルブレークイン機能をダイオードクランプ方式により実現しています。